williamhill中国官网 williamhill中国官网
当前您的位置: 首页 > 通知公告 > 正文

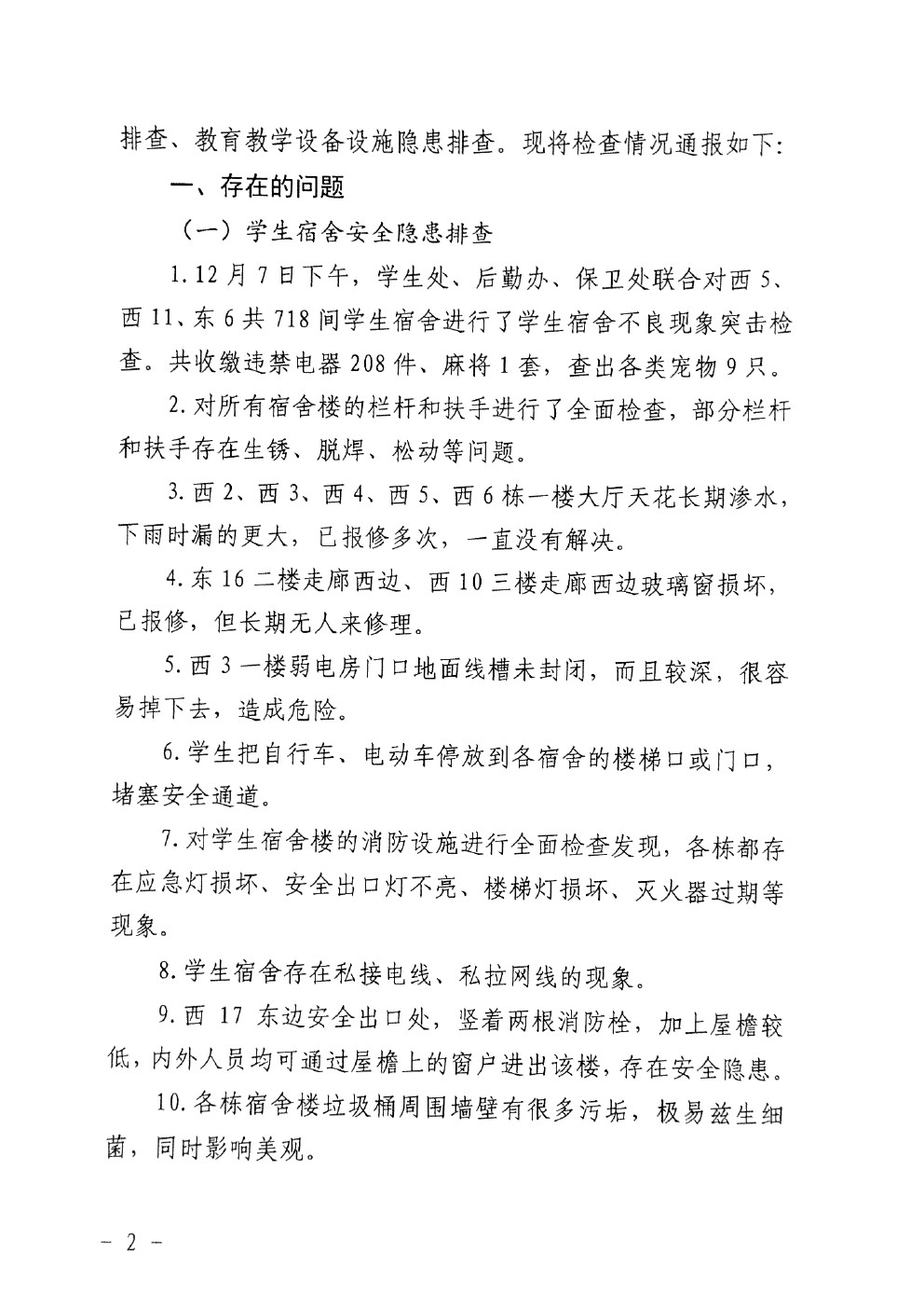
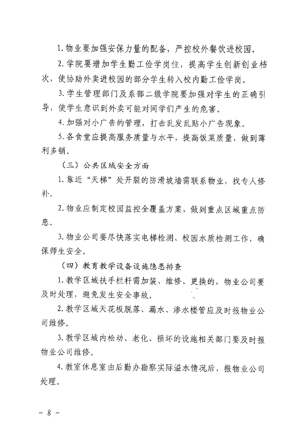
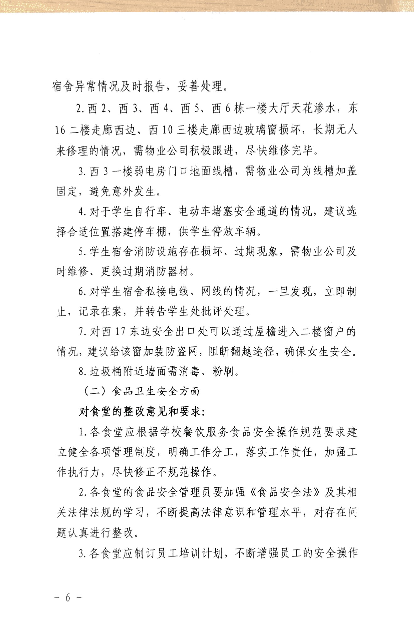
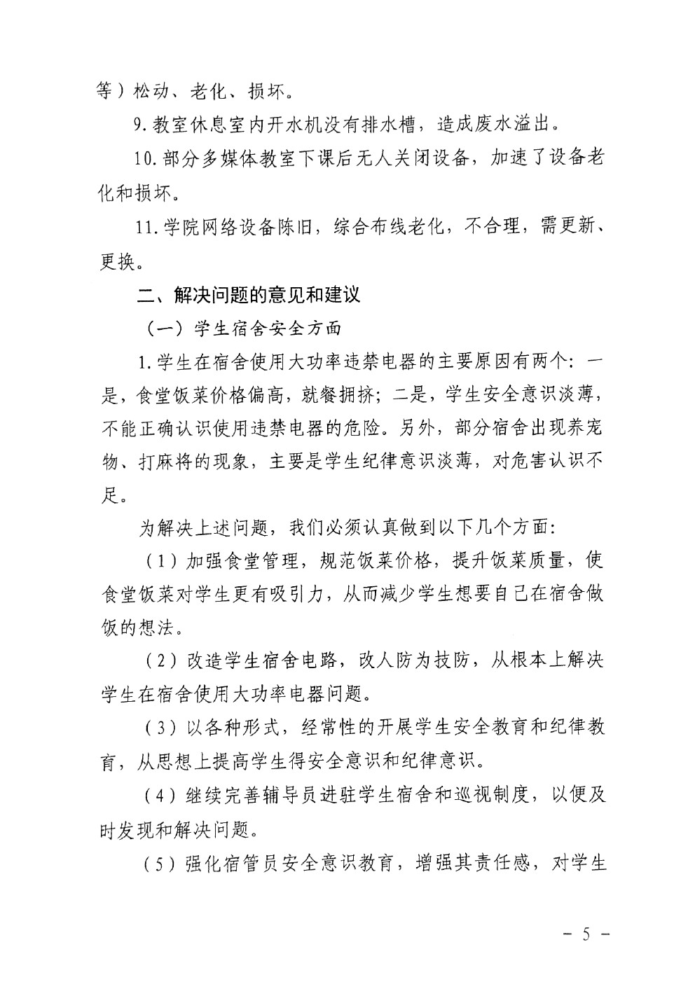
华商院办〔2016〕1号广东财经大学华商学院办公室关于安全生产大检查情况的通报

发布日期:2016-01-29

williamhill中国官网

williamhill中国官网

williamhill中国官网

williamhill中国官网

williamhill中国官网

williamhill中国官网

williamhill中国官网

williamhill中国官网

williamhill中国官网

williamhill中国官网

 

热线电话:400-8686-818

广州校区:广东省广州市增城区荔湖街华商路1号

邮政编码:511300

肇庆校区:广东省肇庆市四会市东城街道黄岗社区工业大道1号

邮政编码:526200

ICP备案号:粤ICP备17051289号

williamhill中国官网粤公网安备 44011802000240号 williamhill中国官网

Baidu
sogou